投中统计:8月并购宣布市场环比微升 浙江霸榜并购双冠

投中伟德正规平台  |   张素芳     2025-09-19 14:23:56

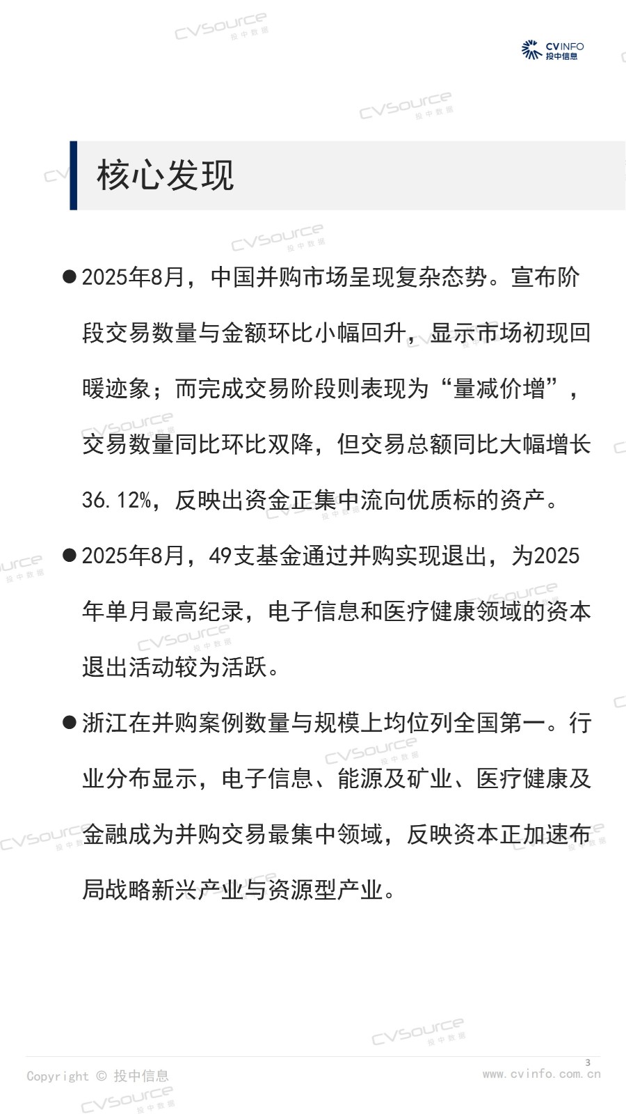
025年8月,中国并购市场呈现复杂态势。宣布阶段交易数量与金额环比小幅回升,显示市场初现回暖迹象;而完成交易阶段则表现为“量减价增”,交易数量同比环比双降,但交易总额同比大幅 增长36.12%,反映出资金正集中流向优质标的资产。 2025年8月,49支基金通过并购实现退出,为2025年单月最高纪录,电子信息和医疗健康领域的资本退出活动较为活跃。

幻灯片8.jpg



第一时间获取股权投资行业新鲜资讯和深度商业分析,请在微信公众账号中搜索伟德软件官方网站首页下载手机版,或用手机扫描左侧二维码,即可获得伟德软件官方网站首页下载手机版每日精华内容推送。

联系我们 欢迎投稿
  • 伟德软件官方网站首页下载手机版
  • CVS投中数据
  1. 创新经济的
    智识、洞见和未来

  2. 投资人都在用的
    数据专家

返回顶部
Baidu
伟德app官网下载安卓