投中统计:三季度募资市场增势迅猛 投资交易达近两年峰值

投中伟德正规平台  |   李洋洋     2025-11-03 10:37:30

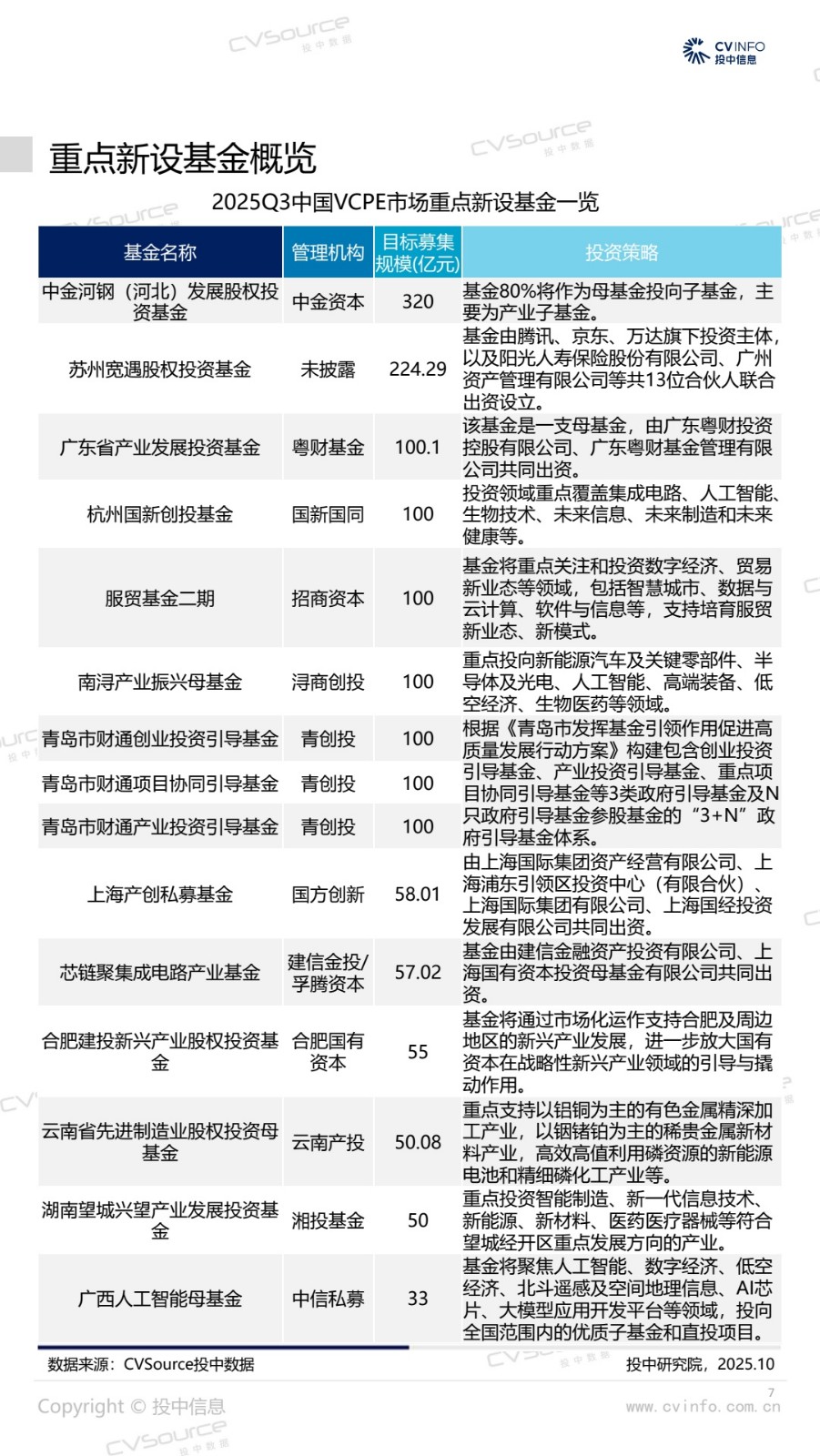
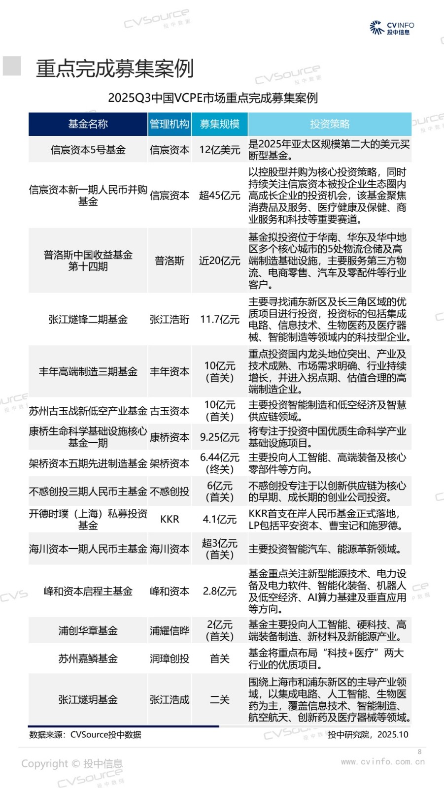
2025年三季度,募投市场强势回暖,基金数量环比增加16%,同比增加18%;募资市场参与机构同比增加11.7%至1107家,同时企业投资者LP大举入场,浙苏沪等地基金数量同比增势显著。投资市场,投资交易量达近两年峰值,市场显著升温,其中,A轮及早期交易数量市场占比合计59.94%,亿元级以内稳健型小额投资占比64.17%,生物医药投资活跃度激增。

1 (3).jpg

2 (3).jpg

11 (1).jpg




第一时间获取股权投资行业新鲜资讯和深度商业分析,请在微信公众账号中搜索伟德软件官方网站首页下载手机版,或用手机扫描左侧二维码,即可获得伟德软件官方网站首页下载手机版每日精华内容推送。

联系我们 欢迎投稿
  • 伟德软件官方网站首页下载手机版
  • CVS投中数据
  1. 创新经济的
    智识、洞见和未来

  2. 投资人都在用的
    数据专家

返回顶部
Baidu
伟德app官网下载安卓